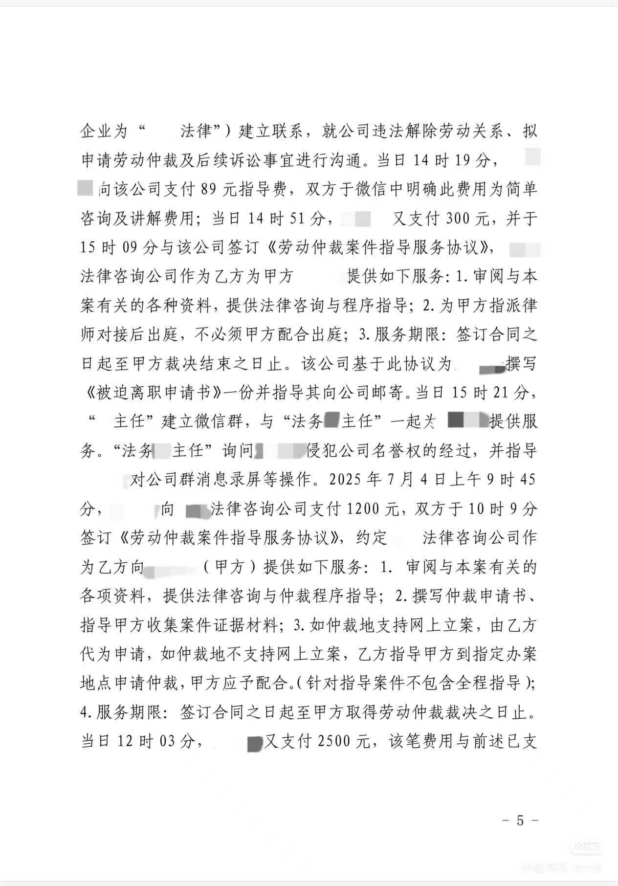
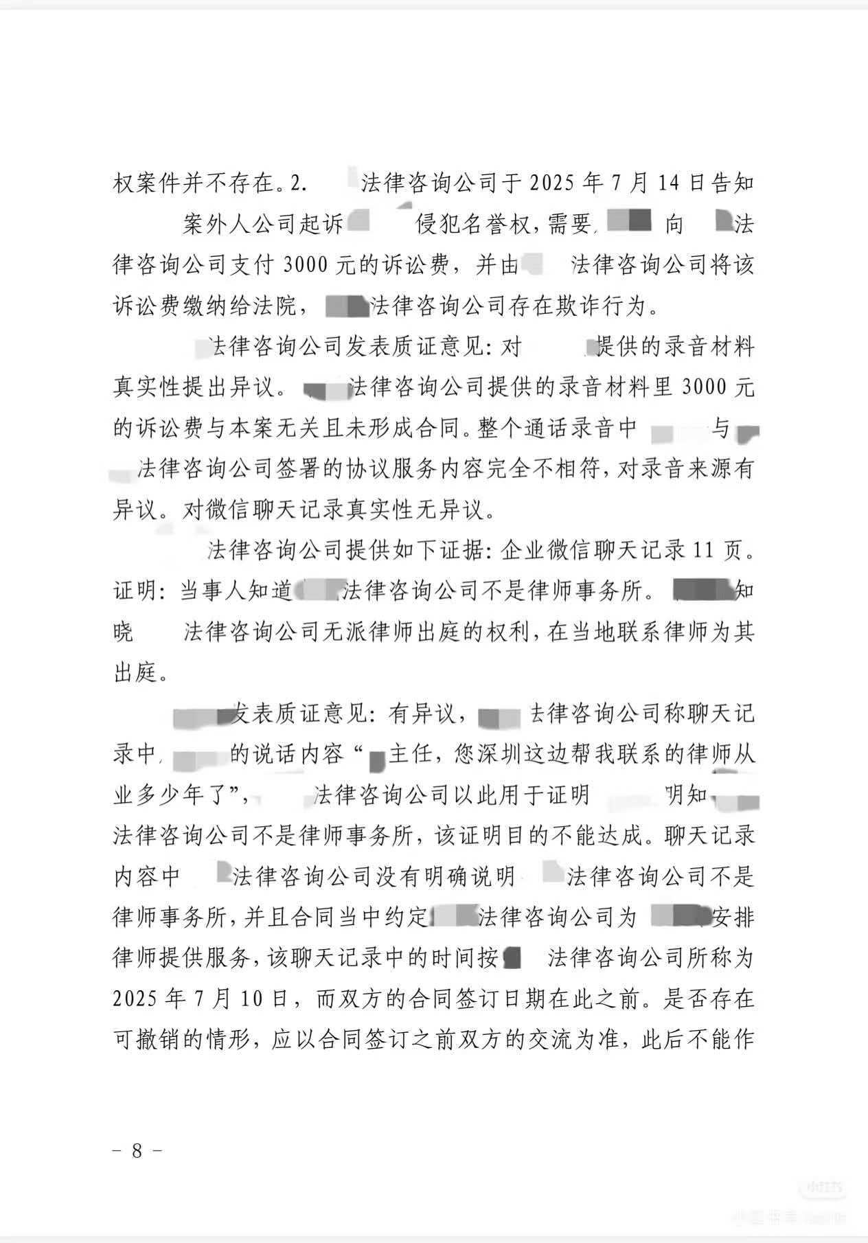
吉林省吉林市中院认定法律咨询公司转委托律师合法有效:法律市场上不再只有律师了
三月19
说白了:前期全流程辅导+出庭律师对接,一条龙搞定。
当事人的代理律师认为,这已经踩了律师业务的红线,违反公序良俗,起诉要求撤销合同。
而二审法院却说:不违公序良俗。理由大致是:
法律咨询公司提供的“指导服务”,并没有超出其经营范围;
真正的出庭工作,是由一名持证律师承担的;
咨询公司只是帮当事人“找律师、对接律师”;
协议约定的服务内容,并非单纯以“代为出庭”为核心,也不属于以获取代理费为目的的有偿诉讼代理合同。
读判决的时候,我特别留意了一个重要细节:收费。
本案中,法律咨询公司一共收了8089元,
涵盖了当事人的劳动仲裁案件 + 名誉权纠纷案件两个案子的服务。
如果对照目前律师市场,普通地区,单案律师费起步价大概3000元~5000元已属常见。
这么一算,法律咨询公司做了两案子的服务,8089元不但不贵,甚至可以说挺“实惠”。
当前期工作(审材料、写文书、出方案、整理证据、程序指导)
都被法院默认为可以纳入“法律咨询公司”的业务范围,
那么,执业律师真正的不可替代性,
现在是不是只剩下:代为出庭?
如果律师最终只被“保留”在法庭上那几小时:
写文书可以外包,整理证据可以外包,诉讼方案可以外包,和当事人的沟通也可以外包,
律师的价值,是否正在被一步一步压缩成一个“持证的出庭工具人”?
昨天我们才在讨论:
在下沉市场,大量律师以极低的价格接“代写文书”的活儿,
自己主动把前期工作做成流水线、低附加值的“体力活”,
这部分市场,需要被看见。
如果“律师”选择无视,自有其他人来分你的蛋糕。
今天,就看到了吉林这份判决:
法院正式承认:前期这些“体力活”,法律咨询公司也可以做。只要出庭的人是律师。
律师在下沉市场,一边为了生存,被迫往“代写文书工人”方向靠近;
司法裁判实践,则在另一边,将这部分工作进一步向“非律师主体”敞开大门。
双向挤压之下——
律师的专业空间,究竟还剩多少?
律师的职业边界,究竟还握在谁手里?
附上本案判决书、侵删:










来源:可以给我买冰美式吗
搜集整理:张捻帏






